新京报讯(记者李云琦)2月2日晚间,上市公司华大基因发布公告,全资子公司华大生物科技(武汉)有限公司(以下简称“武汉生物科技”)近日取得国家药品监督管理局(以下简称“国家药监局”)颁发的新型冠状病毒检测相关产品的三个医疗器械注册证。

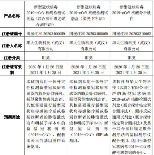
根据公告,华大基因旗下取得医疗器械注册证的产品分别为“新型冠状病毒2019-nCoV核酸检测试剂盒(联合探针锚定聚合测序法)”、“新型冠状病毒2019-nCoV核酸检测试剂盒(荧光PCR法)”、“新型冠状病毒2019-nCoV核酸分析软件”,有效期均为2020年1月26日至2021年1月25日。
华大基因称,上述检测产品《医疗器械注册证》的取得,丰富了公司感染防控业务产品线,有利于进一步扩大新型冠状病毒核酸检测试剂供给能力,实现对新型冠状病毒感染的肺炎疑似病例、疑似聚集性病例患者、其他需要进行新型冠状病毒感染诊断或鉴别诊断者进行更快、更全面的检测,全力协助疫情防控机构开展新型冠状病毒感染的检测工作,服务疫情防控需要。
“上述产品实际销售情况取决于本次新型冠状病毒感染的肺炎疫情防控涉及的检测需求,公司目前尚无法预测其对公司未来业绩的影响。”
新京报记者 李云琦 编辑 岳彩周 校对 范锦春






