近期突发的香港火灾,让老房子以及高层住宅的安全问题备受关注。“老龄房”能否提前通过“体检”,防患于未然呢?
今年10月,住建部部长倪虹阐述了“十五五”时期推动房地产高质量发展的六大重点任务,明确要求“建立房屋全生命周期安全管理制度”。而房屋体检制度正是“建立房屋全生命周期安全管理制度”的重要一环。
近日,包括杭州、郑州、长沙、南通在内的多个城市加快推进房屋体检,探索尝试体检资金来源的多元化,进一步推进房屋全生命周期安全管理。
“老龄房”如何展开体检?体检不达标怎么办?体检资金又从何处来呢?
政策助力:
推进“老龄房”体检,多地细则出台
随着我国“老龄房”数量逐年增加,推进“老龄房”体检工作迫在眉睫。据住建部2024年住房发展报告,全国已有超过2.1亿套房龄在25年以上的住宅,约占城镇住宅总量的38.7%。
从去年开始,住建部就提出加快推进房屋定期体检、房屋保险、房屋养老金三项制度建设。今年以来,多个试点城市按照党中央、国务院关于房屋全生命周期安全管理工作的决策部署,加快建立城镇房屋安全体检、城镇房屋安全管理资金和城镇房屋质量安全保险制度(即“三项制度”)。
在推进房屋体检方面,今年年初,住建部还发布了《关于加强房龄25年以上住宅管理的指导意见》,明确要求房龄25年以上的住宅小区须每5年做一次体检,体检结果记入房屋健康档案并向业主公示。
时至年底,多个城市发文加快落实房屋体检制度。比如,11月18日,河南省郑州市住房保障和房地产管理局发布《关于印发郑州市城镇房屋安全管理“三项制度”试点实施方案及工作细则的通知(征求意见稿)》(以下简称《通知》),面向公众征求意见。该文件拟建立房屋安全管理资金制度、房屋体检制度和房屋保险制度“三项制度”体系,推进房屋全生命周期安全管理。
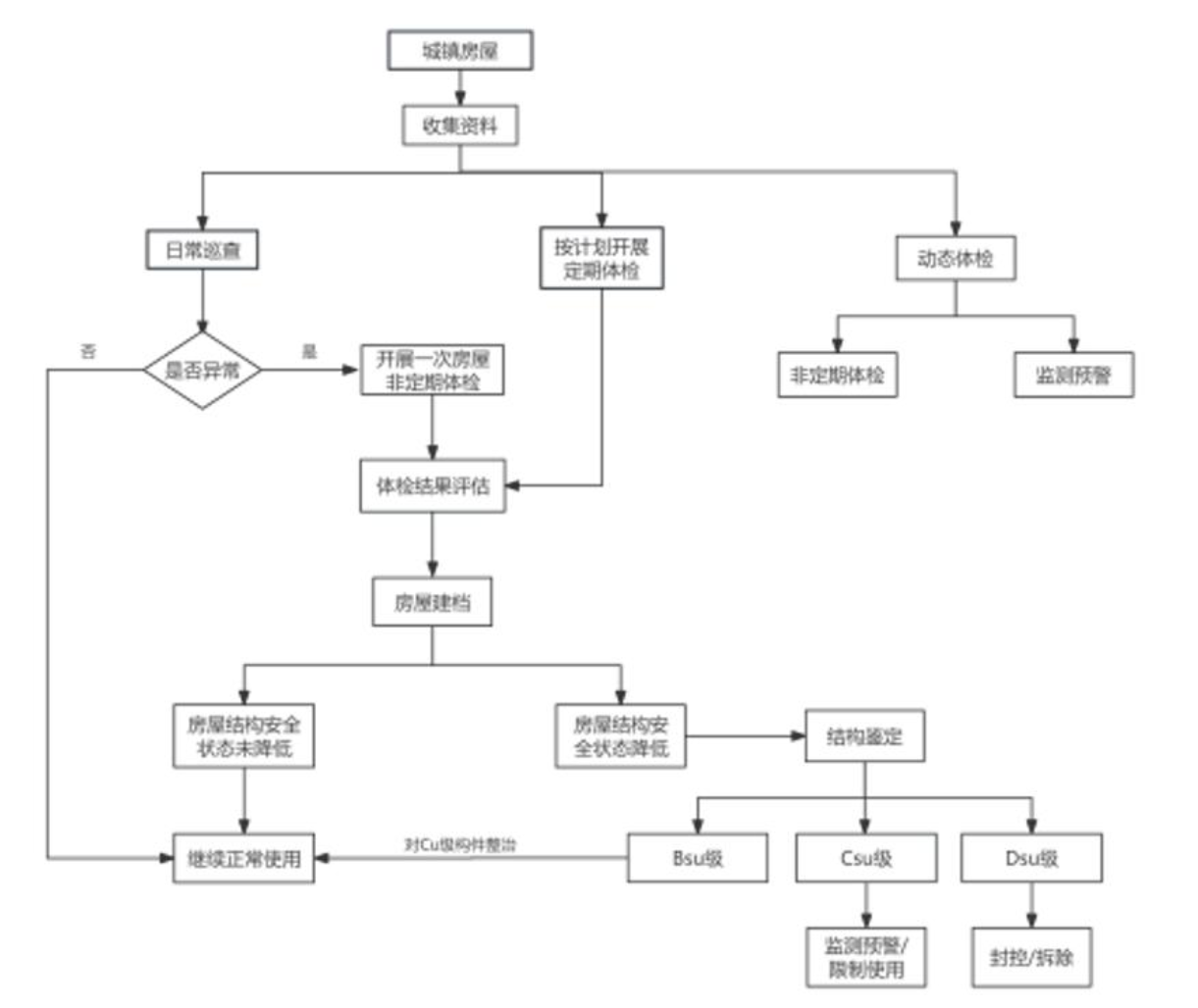
《通知》指出,将对郑州市房龄30年及以上的城镇住宅房屋实施首次体检,并采取以奖代补方式支持房龄30年及以上的城镇非住宅房屋实施首次体检,体检内容涵盖城镇房屋的地基基础、主体结构、围护系统、设备设施及管线等重要部件。
同时,体检结论分为“通过”“基本通过”和“不通过”三类。对于结论为“不通过”的房屋,将督促房屋使用安全责任人停止使用,并进一步开展房屋安全鉴定或采取加固、修缮等处置措施。竣工验收或安全鉴定合格后方可继续使用。
对更多城市来讲,“老龄房”的体检已经不是自选项,而是必选项。比如,长沙市住房和城乡建设局于10月30日正式印发《长沙市城镇房屋结构安全体检技术指南(试行)》指出,对于公共建筑,房龄超过25年且未达到设计使用年限的,每5年至少进行一次体检。对于多业主住宅而言,房龄在25年且未达到设计使用年限的,每10年至少进行一次体检;达到设计使用年限需继续使用的,应当每5年至少进行一次体检。
11月29日,南通市住房和城乡建设局发布《南通市城镇房屋安全体检实施办法(试行)的通知》,其中要求,建成超过25年的人员密集场所房屋,每5年进行一次体检;建成超过25年的城镇住宅,每10年进行一次体检(预制板房屋的多户住宅缩短为每5年进行一次体检)。

《长沙市城镇房屋结构安全体检技术指南(试行)》房屋体检流程截图。
对于目前试点城市的房屋体检,同策研究院联席院长宋红卫总结称:“大部分城市普遍规定房龄在25年以上的‘高龄’房屋为体检主要对象。超过25年房龄的住房,每个城市标准略有差异,一般是每隔5-10年进行一次体检。体检内容主要包括城镇房屋的地基基础、主体结构、围护系统、设备设施及管线等核心的重要部件。体检的结果以‘通过’‘基本通过’和‘不通过’三类展示。对于结论为‘不通过’的房屋,将督促房屋使用安全责任人停止使用,将对这类房屋进行进一步鉴定,或者维修加固,或者拆迁。”
资金保障:
体检费用由政府“兜底”,探索多元资金池
推进“老龄房”体检工作,“钱从哪里来”成为关键。
目前,房屋安全管理资金制度是储备城镇国有土地上房屋安全管理资金的制度性安排,包括公共账户、个人账户,实行分类管理。在目前试点城市中,对于城镇住宅房屋体检费,政府公共账户承担了资金来源的职责。
例如,按照郑州规定,市级公共账户全额承担各区县(市)符合条件的城镇住宅房屋体检费,对城镇非住宅房屋体检费给予50%奖补。
同时,郑州要求各区县(市)人民政府引入“保险+服务”市场机制,对购买保险的城镇房屋提供专有部位、公共部位、公共设施等风险预防服务。既有城镇住宅房屋保险费可获得50%的补贴,非住宅房屋保险费可获得20%补贴。
在资金筹集方面,郑州规定,市级财政部门依据各区县(市)年度房屋安全体检计划资金需求、房屋质量安全保险奖补资金需求和市级应急处置资金需求,筹集市级公共账户资金,资金来源以各类涉房资金(土地出让金计提、公积金增值收益等)为主,不足部分由市级财政补足。也就是说,郑州当地政府“包圆”了城镇住宅的体检费用。
不仅仅是郑州,南通在《南通市城镇房屋安全体检实施办法(试行)的通知》中也明确,城镇住宅的房屋安全体检资金从上缴财政的用于廉租住房建设的住房公积金增值收益中列支。
此外,杭州今年也首次安排市区财政资金用作房屋安全管理工作经费,支持重点房屋巡查体检、老旧自建房安全评估和经营性自建房信息公示工作。
同时,杭州也协同推进房屋保险制度。比如,杭州将既有房屋安全保险定位为房屋安全管理的一项新机制,政府或房屋使用安全责任人可按需选择“1+N+X+服务”的投保内容,即房屋倒塌损失主险,应急鉴定、维修加固、临时安置、人员伤亡等附加险,专项维修、外墙综合等特殊险,以及动态监测和专业巡检服务。2025年,余杭区、拱墅区、滨江区等地保险试点已经相继落地。
对于房屋体检资金的来源,宋红卫解读称:“住房体检资金属于住房养老金的使用范畴,这里包括两个账户,一个是公共账户,主要来源于财政资金,即土地出让金计提,或者公积金增值部分;一个是个人账户,主要是购房时预缴的维修基金。目前推进的试点城市明确了住宅的体检资金由公共账户支出。”
但是,宋红卫也补充表示:“值得注意的是,如果老龄房体检不合格,但是又不拆迁,需要维修的二手房,就要看公共账户和个人账户的资金情况,很多老旧小区经过多年维修,剩余的住房维修基金已不足,如果面临不足的情况,个人就需要补交相关的费用。”
“房屋体检的普遍推广核心难点在于资金机制与责任划分。”上海易居房地产研究院副院长严跃进表示:“国外通过‘房屋保险+强制体检’模式分散风险,比如,美国依赖房屋保险推动体检,保险公司要求投保人定期提交房屋安全报告,否则不予承保或提高保费。德国通过房屋护照制度,记录房屋全生命周期数据,维修资金由业主、政府、开发商按比例分担。这些模式的核心在于法律强制、保险联动和资金共担,可为国内提供‘立法规范+保险驱动+多元筹资’的参考路径。”
新京报贝壳财经记者 徐倩
编辑 杨娟娟
校对 翟永军






