新京报贝壳财经讯(记者黄鑫宇)近日,山西、辽宁等地的金融监管部门纷纷发布涉助贷业务的专项风险提示。
10月20日,国家金融监督管理总局山西监管局(即山西金融监管局)官网显示,近年来,一些助贷合作平台开展互联网助贷业务时,存在虚假宣传、不合理收费、不当催收等诸多问题和风险,甚至一些不法分子混迹其中,非法开展金融活动,严重侵害消费者合法权益,扰乱金融市场秩序。
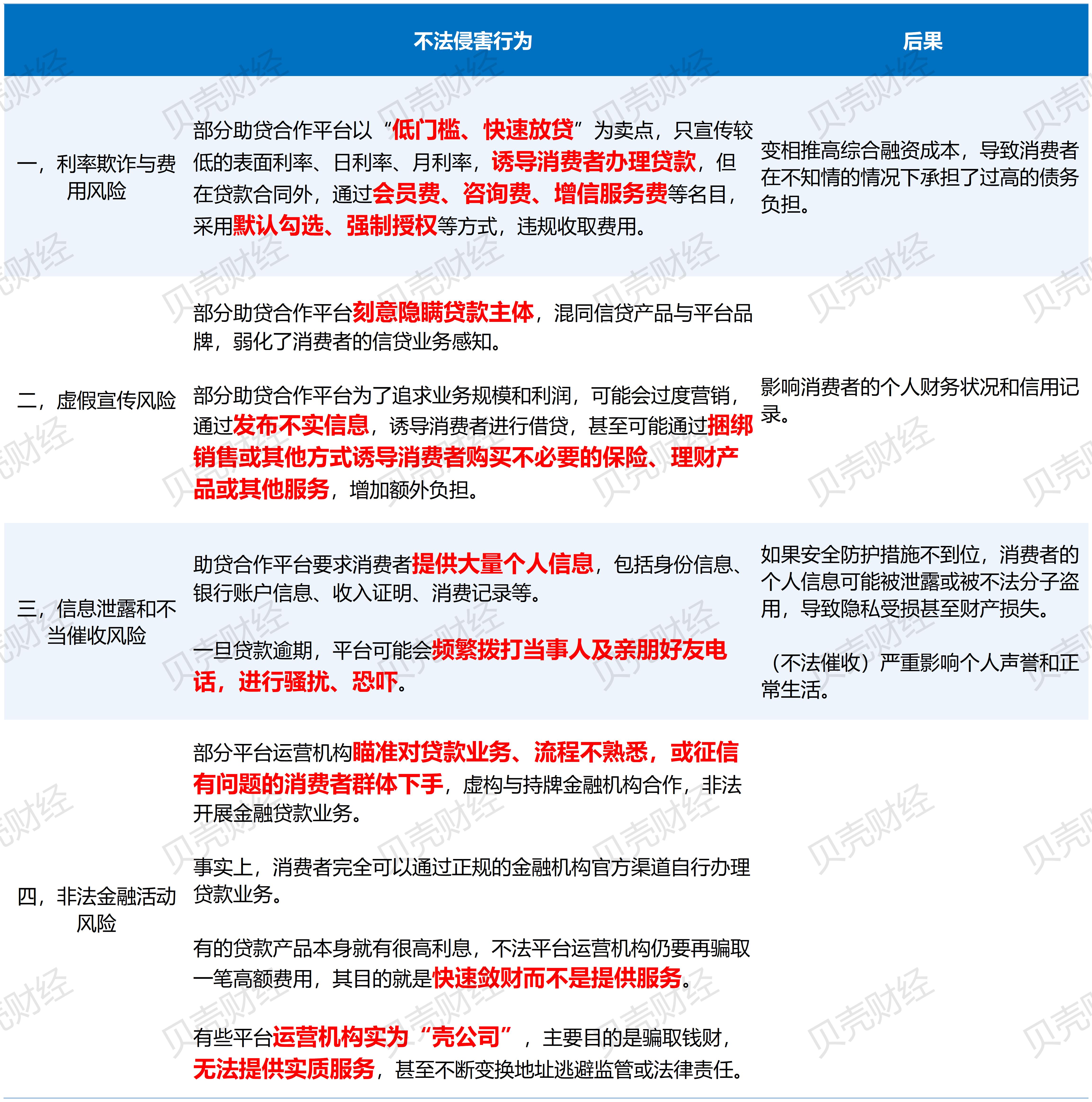
为保护消费者合法权益,山西金融监管局特将不法助贷合作平台的侵害行为和存在风险进行汇总。据其介绍,当前,助贷合作平台不法侵害的风险主要表现为:利率欺诈与费用风险、虚假宣传风险、信息泄露和不当催收风险,以及非法金融活动风险。
其中关于非法金融活动风险。山西金融监管局经查发现,部分平台运营机构会瞄准对贷款业务、流程不熟悉,或征信有问题的消费者群体下手,虚构与持牌金融机构合作的事实,非法开展金融贷款业务。

不法助贷合作平台的侵害行为和存在风险。新京报贝壳财经记者根据山西金融监管局公开信息制图。
无独有偶的是,10月10日晚,辽宁省地方金融管理局也发布了一则涉及互联网助贷担保业务的风险提示。
经查,该局发现当前有部分不法机构和个人利用社会公众对融资担保知识的缺乏,打着“专业担保”“快速放款”“零门槛贷款”等旗号,实施各类违法违规行为,严重侵害了社会公众的合法权益,扰乱了金融市场秩序。
对于当前助贷行业内出现的乱象,山西与辽宁两地的金融监管部门提醒金融消费者,应当重点关注“助贷平台及贷款主体是否具有相关资质”“平台运营机构是否在与其合作的持牌金融机构公布的名单内”等内容。
据介绍,自2025年10月1日起,商业银行总行、消费金融公司、信托公司等金融机构应对平台运营机构、增信服务机构实行名单制管理。消费者可以通过商业银行、消费金融公司、信托公司等金融机构官方网站、移动互联网应用程序等渠道查询合作机构名单,如不在公布的名单内,请谨慎与之开展信贷合作。
此外,作为持牌融资担保公司属地监管方之一的辽宁省地方金融管理局,还特别提示,如借款人已遭遇融资担保诈骗或不法催收,请立即停止支付任何费用,保留合同、转账记录、聊天记录等证据,并尽快向公安机关报案,同时向融资担保公司注册所在地金融管理机构举报。
编辑 陈莉 校对 柳宝庆






