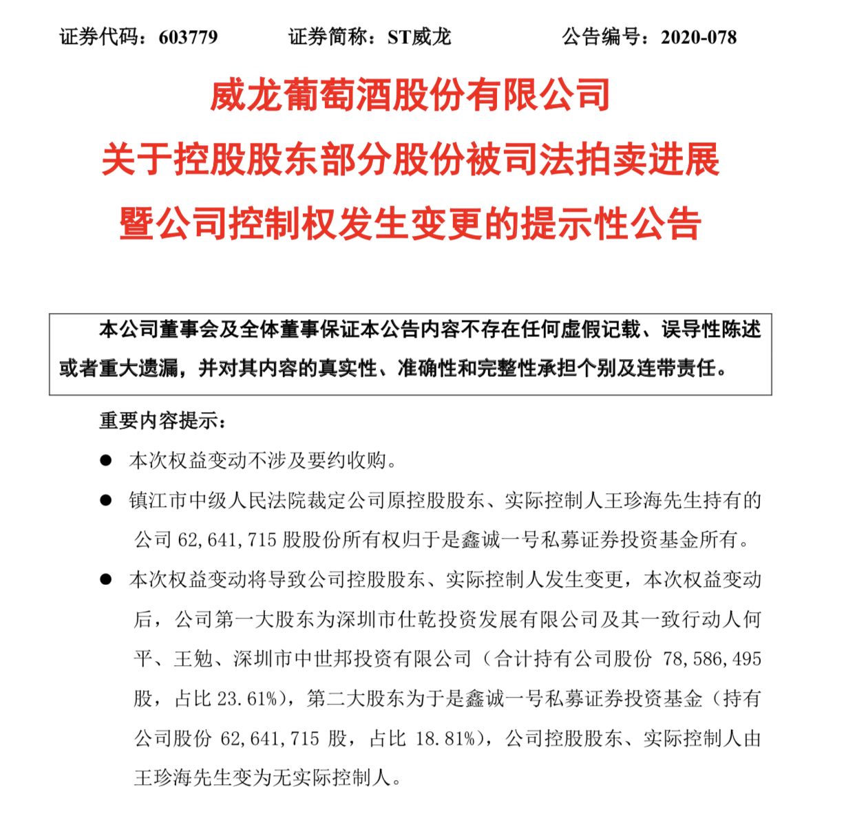
12月9日,威龙葡萄酒股份有限公司(以下简称:ST威龙)发布公告称,镇江市中级人民法院裁定公司原控股股东、实际控制人王珍海持有的公司6264.17万股股份所有权归于是鑫诚一号私募证券投资基金所有。截至12月10日收盘,ST威龙股价下跌4.93%,收于6.37元/股。
值得注意的是,此次权益变动后,ST威龙的第一大股东为深圳市仕乾投资发展有限公司及其一致行动人(以下简称:仕乾投资),合计持股23.61%;第二大股东为于是鑫诚一号私募证券投资基金,持股18.81%,公司原控股股东、实控人由王珍海变为无实控人。
从1992年开始,王珍海已经掌管ST威龙28年,而如今因个人违规担保,不仅自己失去ST威龙的控制权,同时也让公司面临着业绩下滑、资金链紧绷的困局。
控股股东变更后,ST威龙会有怎样改变?12月10日,新京报记者致电ST威龙董秘办,工作人员表示,目前公司依旧是原先的生产经营团队。另外,针对后续公司高层是否会进行调整,上述工作人员告诉记者,首次拍得股权的仕乾投资并未提出安排董事或相关高层,鑫诚一号私募基金虽已交付尾款但还未在证交所进行股权变更,后续是否将安排董事,暂不知晓。
ST威龙控制权生变
ST威龙12月9日晚间公告,镇江市中级人民法院裁定公司原控股股东、实际控制人王珍海持有的公司6264.17万股股份所有权归于是鑫诚一号私募证券投资基金所有。本次权益变动将导致公司控股股东、实际控制人发生变更,本次权益变动后,公司控股股东、实际控制人由王珍海变为无实际控制人。

这不是王珍海第一次拍卖股权,因与何平的债务纠纷,王珍海最初涉及拍卖的股权共计1.36亿股,占公司总股本的40.8%。
8月的第一次拍卖中,仕乾投资以4.86亿元拍得其0.73亿股,剩余0.63亿股被自然人陆金海以4.19亿元竞买获得。不过,后续陆金海因未缴款导致了流拍。
11月19日,王珍海持有的ST威龙6264.17万股份在淘宝网司法拍卖网络平台再度被司法拍卖。相较第一次拍卖,起拍价有所降低,于是资本管理(深圳)有限公司管理的于是鑫诚一号私募证券投资基金委托山东省鑫诚恒业集团有限公司以成交价3.97亿元的价格拍得。
值得注意的是,此次权益变动后,ST威龙的第一大股东变更为仕乾投资,合计持股23.61%;第二大股东为于是鑫诚一号私募证券投资基金,持股18.81%,公司原控股股东、实控人王珍海仅持股6.22%。
同时,ST威龙公告还表示,王珍海在未来12个月内无增持上市公司股份权益的计划。王珍海持有的公司股份全部处于质押、被司法冻结(轮候冻结)的状态,其所持的公司股份不排除在未来12个月内被继续司法拍卖的情形。
新股东:于是鑫诚一号私募基金
天眼查资料显示,山东省鑫诚恒业集团有限公司,成立于2012年9月7日,实控人是青岛市即墨区国有资产运营服务中心。而据ST威龙披露,鑫诚恒业系受到于是资本管理(深圳)有限公司管理的于是鑫诚一号私募证券投资基金委托,该基金决策投资ST威龙,其将线下支付全部交易价款,并由于是鑫诚一号私募证券投资基金直接取得股票。
新京报记者查阅中国证券投资基金业协会官网发现,于是鑫诚一号私募证券投资基金成立于2020年9月3日,其主管的于是资本管理(深圳)有限公司成立于2015年12月7日,注册资本为500万元,旗下一共有7只私募基金。

据私募排排网信息,于是资本管理(深圳)有限公司累计收益达129.97%,今年收益达30.79%,旗下7只私募基金,除于是鑫诚一号并未有收益外,其余6只均为盈利。其中,于是梦想1号,累计收益高达227.40%。
于是资本管理(深圳)有限公司拍下股权后,ST威龙的生产经营活动是否会受到影响?公司的高层是否会进行调整?
针对以上问题,12月10日,新京报记者致电ST威龙董秘办。工作人员告诉记者,目前公司依旧是原先的生产经营团队。另外,对于后续公司高层是否会进行调整,上述工作人员告诉记者,首次拍得股权的仕乾投资并未提出在公司内安排董事或相关高层,于是鑫诚一号私募基金虽已交付尾款但还未在证交所进行股权变更,后续是否将安排董事,公司的生产经营活动是否将有所改变,暂不知晓。
ST威龙自救:注销亏损公司、推出新品
ST威龙的困境并未随着股权拍卖而获得解决。
截至2020年11月25日,ST威龙违规担保金额合计25068万元,占公司最近一期经审计的净资产的18.44%。
其中,有两起案件已经一审,关于涉及烟台银行股份有限公司龙口支行的一笔1700万元的违规担保案件,龙口市人民法院日前判决,由王珍海等人承担。但烟台银行龙口支行对一审判决结果不服,要求威龙葡萄酒股份有限公司承担连带保证责任,并上诉至烟台市中级人民法院。
另一起,涉及华夏银行股份有限公司龙口支行一案,法院判决上市公司违规担保无效,上市公司需对债务人不能清偿的部分承担30%的赔偿责任。不过,上述两起案件,均已进行上诉申请。目前,这两起案件二审均未开庭。
此外,新京报记者注意到,2020年前三季度,ST威龙营业收入和净利润出现双下滑,现金流也开始大幅度减少。截至2020年前三季度,ST威龙经营活动产生的现金流量净额约为636.02万元,同比下降94.03%,货币资金仅为5033万元,但短期借款却高达3.394亿元。
面对公司业绩下滑、资金链紧绷的困局,ST威龙也有所动作。
6月,ST威龙一口气注销1家子公司和4家孙公司。新京报记者发现,被注销企业中,除一家微盈利外,其余4家全部亏损。对此,ST威龙表示,此次注销有利于进一步整合及优化公司资源配置和管理架构,降低管理成本,提升整体运营效率。
8月,ST威龙董事长孙砚田提出,希望推广中国人自己的葡萄酒鉴评体系,使其尽快成为一个具有权威性、影响力以及消费者认可度的鉴评体系。
12月,ST威龙获2020国际领袖产区葡萄酒/烈酒质量大赛三项大奖,ST威龙内部人士告诉新京报记者,公司将借着此次获奖机遇推出两款新品,分别为气泡酒和白兰地。
新京报记者 赵方园 图片 东方财富APP、私募排排网截图
编辑 徐晶晶 校对 李项玲






